本文刊于:中华老年医学杂志,2024,43(11):1382-1391作者:朱愿超 金鹏飞 国家老年医学中心 中国医药教育协会老年药学专业委员会 中华医学会老年医学分会
【摘要】老年患者常多病共患、多重用药,是药学门诊重点服务的对象。国内已有一些医院开设了老年人多重用药门诊,但尚未建立规范化的操作规程。为满足临床实践的需求,进一步提高老年人用药安全,国家老年医学中心、中国医药教育协会老年药学专业委员会、中华医学会老年医学分会共同组织全国老年医学/药学领域的专家制定了《老年多重用药门诊标准操作规范专家共识》,为老年人多重用药门诊的开设提供参考。本共识共5个一级条目,24个二级条目,分别介绍了老年多重用药门诊的意义、老年多重用药门诊的人员和基本设施要求、诊疗流程与诊疗内容、文书记录、质量控制与持续改进措施,给出了老年多重用药患者的用药适宜性评估流程图、多重用药处方精简流程图等,并提供了门诊工作记录表的范本。本共识可规范多重用药的治疗,实现医生——药师——患者的联动,推进临床合理用药,最终建立老年多重用药患者的管理模式。
【关键词】:药学服务;多重用药;操作规范;共识
老年人随着年龄的增长,生理功能和组织器官退化,老年人共病现象越来越多。《中国老年疾病临床多中心报告》显示,我国老年住院患者人均患病4.68种,共病患者比例达91.36%,其中肿瘤、高血压、缺血性心脏病、糖尿病和脑血管疾病为排名前5名的疾病[1,2]。共病需服用多种药物进行治疗,因此,老年人多重用药现象不可避免且非常普遍。我国一项多重用药横断面调查分析结果显示,多重用药与潜在不适当用药增加、药物不良反应发生、住院时间延长、医疗费用增加和病死率增加有关[3,4]。多重用药还可导致衰弱、跌倒、骨折、认知障碍、谵妄等老年综合征,影响患者生活质量,增加医疗资源消耗[5]。老年人多重用药门诊是实现合理用药的重要手段。目前,已有少数医院开设了老年人多重用药门诊,但尚未建立规范化的操作规程。2021年中国老年医学学会牵头发布了《老年医学科多学科门诊服务模式与规范》,并未详细阐述药师的操作标准[6]。为满足临床实践的需求,进一步提高老年人用药安全,国家老年医学中心、中国医药教育协会老年药学专业委员会、中华医学会老年医学分会共同制定了本共识,为老年人多重用药门诊的开设和规范操作提供依据。本共识制定首先建立《老年人多重用药门诊标准操作规范专家共识》撰写组、秘书组和专家指导组,共识撰写组通过文献研究、结合医疗机构药学门诊现状,草拟了标准初稿,秘书组负责专家意见征询问卷设计,专家指导组成员来自全国各个地区,均为从业多年的老年医学、老年药学专业相关临床医生和药学人员。本共识共开展了3轮改良德尔菲法问卷调查,对所有条目达成共识。
一、老年人多重用药门诊的意义
我国的药学门诊目前尚处于起步阶段,主要是药学综合门诊,专科门诊及联合门诊相对较少。服务范围主要包括药品的用法用量、药物不良反应、储存方法以及价格、医保、特殊药品的购买渠道等。针对特殊人群用药、多重用药方面的服务较少[7]。有学者调查了药学门诊的患者满意度,调研结果显示,患者的满意度水平随着年龄的增大而降低 [8]。其原因可能是老年患者就医的期望值较高,普通的药学服务难以达到预期;且老年患者病情复杂、常多重用药,对于出诊药师的综合能力要求较高,药学综合门诊的药师缺乏应对的能力,在此背景下,老年人多重用药门诊应运而生。有医院曾对开展多重用药门诊的效果进行评估,发现药学服务有利于改善老年人群的疾病控制[9]。老年人多重用药门诊是一个由医师、药师和其他医务工作者组成的多学科小组,核心理念是树立"整体性观念",对老年患者进行综合评估。开设老年人多重用药门诊,对建立并优化老年多重用药患者的全程管理路径具有重要意义。
二、老年人多重用药门诊的人员和基本设施要求
1.人员资质与职责:老年人多重用药门诊药师应当具备提供以下药学专业技术服务的能力:(1)具有对就诊患者进行用药相关的老年综合评估的能力(第1轮投票通过:得分均值4.55分、满分率71%);(2)了解老年人常用药物的适应证、用法用量、禁忌证、疗程、储存方法等,并据此为患者进行用药教育的能力;(3)处理多重用药导致的常见药物相互作用和不良反应/事件的能力;(4)了解老年人潜在不适当用药的相关知识,并据此调整药物治疗方案的能力;(5)制定患者随访计划的能力,随访内容应包括评价药物治疗效果是否达标、是否出现新的药物治疗相关问题、是否发生药物不良反应/事件、评估用药依从性、跟踪检查结果等;(6)与老年医学团队的其他成员进行沟通和协作的能力;(7)具有良好的安全意识和服务意识,尊重患者,保护患者的隐私和权益。药学门诊出诊药师需满足以下条件之一:(1)具有中级职称,并取得老年用药专业临床药师岗位培训证书(第3轮投票通过:得分均值4.21分、满分率48%);(2)具有中级职称,并取得老年人慢病相关专业临床药师岗位培训证书,包括心血管、内分泌、神经内科专业等(第3轮投票通过:得分均值4.45分、满分率60%);(3)具有高级职称,并从事老年药学相关工作(第3轮投票通过:得分均值3.98分、满分率50%)。开设联合门诊时出诊医师应满足以下条件之一:(1)老年医学科或内科综合专业方向医师,取得主治医师及以上技术职称(第3轮投票通过:得分均值4.40分、满分率52%);(2)其他内科专业医师,取得副主任医师及以上技术职称(第3轮投票通过:得分均值4.48分、满分率52%)。2.出诊方式:根据医疗机构具体情况,药师可与临床医生进行联合门诊,或在与临床医生建立有效沟通反馈机制前提下进行独立门诊(第2轮投票通过:得分均值4.37分、满分率44%)。3.环境及软硬件支持:应设有专门的多重用药门诊诊室,诊室环境有利于保护患者隐私,每周有固定的出诊时间。诊室电脑安装有医院信息系统、门诊工作站、住院病历工作站等诊疗支持系统,可以查询患者既往门诊及住院记录、检验/检查结果、处方记录等资料。有条件的医疗机构应配备单独的药师工作站,为患者建档管理,医院官网中有相应挂号信息。有条件的医院可安装专业药物信息查询工具或药物数据库,包括中国知网(CNKI)数据库、万方数据库、维普数据库、中国生物医学文献(CBM)数据库、Pubmed数据库、Cochrane数据库、Web of Science数据、Micromedex数据库及UpToDate临床顾问数据库等。4.收费标准:为保证门诊可持续发展,建议开设收费药学门诊。收费标准参考老年专科医师门诊收费标准或各地区批准的药学门诊、多学科团队合作(MDT)门诊收费标准(第2轮投票通过:得分均值4.35分、满分率56%)。
三、老年人多重用药门诊的诊疗流程与诊疗内容
老年人多重用药门诊的工作内容应围绕患者药物治疗方案展开,包括医生药师联合门诊和药师单独门诊。老年人多重用药联合门诊接诊流程图见图1,老年人多重用药门诊药师单独接诊流程图见图2,包括问诊、建立档案、患者评估干预、患者教育、随访等部分。

图1 老年人多重用药联合门诊接诊流程图

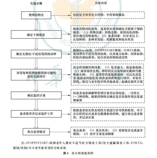
(一)问诊和药物重整对于初诊的患者,应进行详细的问诊,全面了解患者的一般信息(包括姓名、性别、民族、年龄、职业、文化水平、居住情况及照护者等)、现病史、既往史、个人史、家族史、既往用药史、药物不良反应/过敏史及目前用药方案,了解患者关切的问题和需求,对患者的全部用药进行药物重整。对于复诊的患者,可查阅患者档案,根据既往就诊情况获取信息资料,减少重复问诊。(二)建立档案应对老年人多重用药门诊就诊及长期随访的患者建立信息档案,详细记录诊疗过程,并定期回顾总结典型案例。(三)患者评估老年患者评估包括老年综合评估、药物治疗评估(第1轮投票通过:得分均值4.77分、满分率81%)。1.老年综合评估(CGA):CGA主要评估老年人的躯体功能情况、精神心理状况、社会行为能力、认知情况等,以全面了解老年人具体情况,并为其提供更加适合的医疗服务[10]。常见的评估内容包括衰弱、跌倒、压力性损伤、疼痛、认知功能障碍、失禁、便秘、晕厥、谵妄、睡眠障碍等。全面的CGA耗时较长,且常需要进行动态、多次评估。建议医师药师共同出诊多重用药门诊,对有CGA指征的患者,由医师进行有针对性的快速CGA评估,对合并营养不良的患者可进行营养评估[推荐营养风险筛查(NRS2002)评分表、微型营养评估简版(MNA-SF)评分表]、合并精神心理问题进行精神评估[推荐简易智能精神状态(MMSE)评估表、老年人抑郁评估(GDS-15)量表]。评估目的是协助多重用药的管理,对有指征进行全面评估的患者,推荐至老年综合评估门诊(第2轮投票通过:得分均值4.42分、满分率49%)。由药师单独出诊的多重用药门诊,要求药师掌握用药相关的老年综合评估内容,可根据评估量表对患者进行用药相关的基本评估(第2轮投票通过:得分均值4.63分、满分率67%)。2.药物治疗评估:药师是CGA团队中的重要成员,是老年患者药物治疗评估的主要实施者。药师应从适应证、有效性、安全性和依从性4个维度开展评估。分析用药时应遵循但不局限于循证证据进行综合分析,重点关注患者的诉求,结合患者个体情况、疾病状态、家庭照护情况和药物方案提出个体化建议,老年多重用药患者的用药适宜性评估流程见图3(第1轮投票通过:得分均值4.84分、满分率87%)。

多重用药适宜性评价方法有很多,大致分为3类[11]。第1类是基于主观判断的方法,通常根据患者提供的信息来判断处方是否适宜,评价结果依赖评价者自身的知识,常用的评价方法包括药物适应性指数法(MAI)、处方优化法(POM)等[12,13]。MAI以患者为中心,开展详细的个体化用药评估,普适性强;缺点是内容的主观性强,对评估者专业素质要求高,需要评估者有足够的专业知识判断处方用药是否恰当,且用时比较长。POM涉及的内容较MAI少,包括6个开放性问题,医务人员接受快速培训后即可开展应用,可快速有效了解治疗情况,建议出诊药师根据自身情况灵活选择评价方法。第2类是基于客观标准的方法,通常是从文献、指南或专家共识基础上优化出来的,主要包括:(1)药品说明书、相关指导原则、诊疗规范;(2)中国老年人潜在不适当用药判断标准(2017版)[14];(3)美国老年人Beers标准、欧洲老年人潜在不适当处方筛查工具/处方遗漏筛查工具(STOPP/START)准则、德国/美国/日本老年患者用药分级系统(FORTA)准则[15,16,17,18,19,20];(4)UpToDate;(5)Micromedex等;上述标准可作为药物选择的参考标准。第3类是对患者用药情况的整体分析评价,综合了主观、客观评价方法,代表为ARMOR工具[21],ARMOR工具在老年人多重用药管理中的应用越来越多。建议在实际出诊过程中,综合考虑医院特点、药师个人素质、患者等情况,进行药物适宜性评估(第1轮投票通过:得分均值4.61分、满分率71%)。除了用药的有效性和安全性,依从性也是老年人多重用药评估的重要部分。多重用药的服药依从性与其治疗效果有直接关系,临床影响老年多重用药患者用药依从性的因素较多,如患者自身因素、药物因素、家庭因素等;患者因素包括年龄因素、性别因素、文化水平、经济状况等;药物因素则包括药物的种类、剂型、数量、给药频次、用药后不良反应等。建议对能够配合的患者进行依从性评估,对于依从性欠佳的患者需加强患者教育、尽量精简治疗方案。常见的用药依从性评价方法有Morisky服药依从性量表(MMAS-8)[22]、药物依从性评定量表(MARS)[23],此外还有服药信念量表(BMQ)等[24,25]。合理用药评价方法汇总见表1,每种方法的适用范围有不同,建议使用时根据情况选用(第2轮投票通过:得分均值4.40分、满分率47%)。

3.药学干预:药师应根据药物评估的结果制定药学干预计划,计划必须清晰明确、可实现、可量化、使患者能够准确理解,并且应给出每一步完成的时间节点。(1)应协助制定患者有条件实施的用药方案;(2)药师在全面分析患者疾病和用药的基础上,给出药物治疗方案调整建议;医师和药师联合出诊的门诊,可直接调整药物治疗方案,治疗药物评估调整流程见图4;药师单独出诊的门诊,如干预的内容超出药师执业范围,药师应及时与医师沟通,或将患者转诊给相关专业的医师或者其他医务人员;(3)应同时给予疾病管理监测指导、生活方式改善指导等内容;(4)为患者制作个人药物记录表,纸质版或电子版均可。教育患者就医时随身携带自己的药物记录表,以便医务人员了解治疗情况。

4.处方精简:处方精简的定义是指结合患者医疗状况、当前的功能和个人偏好,对可能导致患者损害或不再获益的用药,医务人员进行减少该药剂量或停用该药的计划和管理过程[30]。处方精简的核心是确定药物的适宜性以及平衡获益和风险。老年人多重用药门诊的处方精简流程见图4[31]。需防范撤药反应和停药后疾病复发,撤药反应指由药物去除引起的重要的临床症状或体征,老年人常用的易出现撤药反应的药物包括皮质醇类药物、抑酸药物和作用于中枢神经系统药物。老年人处方精简发生严重的撤药反应罕见[32],但在实施精简时应充分考虑发生撤药反应的可能性。需精简的药物较多时,一般分次进行精简,以便将损害(撤药反应或疾病复发)和获益(解决药物不良后果)归因于特定药物并加以纠正。5.患者教育:患者教育应根据老年患者的认知程度、理解能力、记忆能力和用药依从性等进行讲解,可面向患者或者其照护人。讲解之后可考察其对药物知识掌握情况,确保教育效果,以提高依从性。老年人多重用药教育的要点包括:(1)介绍药物的一般知识,以增加患者对疾病及药物的了解,包括药物名称(通用名、商品名、别名)、药理类别、作用机制、功能主治、药物的使用方法及预期作用、剂型特点以及药物的有效期、规格包装和储藏保管方法等,多服、漏服、错服的处理措施。(2)提供药物的安全性知识,增加药物时,告知患者用药前的注意事项,让患者有知情权和心理准备;告诉患者服药后可能出现的药物不良反应,以及如何发现或判断,一旦发生应采取何种处理措施;对于处方精简的患者,在精简易引发撤药反应的药物时,教育患者(或照护者)进行观察并了解不良反应的处理方法。(3)教育患者能够对药物的疗效进行大致评估,了解药物治疗的预期效果并知道未出现预期效果时的处理方法。(4)提供饮食和运动康复等方面的指导。患者教育的方式可通过语言、文字资料或电子化等,对于记忆能力和依从性差的患者更推荐后两者。6.确定复诊时间:根据患者病情特点、用药问题进行分类管理,同时考虑患者诉求、心理及家庭等因素,制定个体化的复诊计划。如患者存在精神、营养、康复、疼痛等相关问题,可推荐至相关科室就诊(第2轮投票通过:得分均值4.36分、满分率58%)。7.主动追访:为保证调整治疗方案后患者治疗的有效性和安全性,对于重点患者(依从性差、认知障碍、服用高危药品等),可通过多种信息化手段进行随访管理,建议结合电话、短信、邮件、微信、家访、随访APP等通讯方法构建随访平台。8.互联网药学服务和居家药物服务:互联网医疗的发展可以为患者提供更好的药学服务,同时也对医疗服务水平提出了更高的要求。药师可能面临更大的风险,需在严格评估患者病情后再进行相应的指导和建议。考虑到老年人多重用药的复杂性,药师互联网接诊的前提是医师授权及充分了解患者病情,以规避法律风险,建议医师药师联合出诊的医院开展老年人多重用药互联网接诊服务。互联网接诊适合病情较为平稳、行动不便、居所离医院较远或有残疾的患者,通过APP、网站和微信等网络健康教育平台为患者提供用药咨询、患者教育及随访等服务,帮助患者更有效地进行自我管理(第3轮投票通过:得分均值4.40分、满分率52%)。随着全世界老龄化进程的加剧,居家药学服务成为一种新兴的药学服务模式。我国居家药学服务开设较晚,医药患三方对药物治疗管理了解不足,各地区、各医院工作开展的广度、深度、实施方法及效果也参差不齐。为此,中国医院协会药事专业委员会组织编写了《居家药学服务标准研制与解析》[33]。国内面向多重用药患者的居家药学服务开展较少,仍需老年药学工作者的大力建设(第3轮投票通过:得分均值4.26分、满分率45%)。
四、文书记录
1.工作记录:药师应对门诊诊疗过程进行准确、规范的记录。记录内容包括门诊出诊记录以及为患者提供的药学服务材料,如患者个人药物记录表、用药教育表和健康生活方式指导材料等。医疗机构应制定适合老年多重用药门诊工作需要的门诊出诊记录,可为纸质记录或者电子记录,留档保存。门诊应为每位患者建立药物治疗档案,包括患者疾病情况、用药清单、药物治疗评价记录、药物治疗相关行动计划等。非首次就诊患者应对档案进行更新。患者就诊结束时,药师应根据患者就诊目的提供药学服务文书及材料,方便患者查阅和使用,相关文书应简单明了、通俗易懂。建议各医院根据情况建立适宜的工作记录格式,见 表2。

建议按照SOAPO方法详细记录。S(Subjective,主观资料):包括患者的一般情况、主诉、现病史、既往用药史、药物过敏史及不良反应史等;O(Objective,客观性资料):患者的生命体征、检验指标、影像检查结果、血药浓度监测等;A(Assessment,评估):根据主观资料和客观资料做出初步判断,评估药物治疗方案的合理和有效性;P(Plan,计划):拟定治疗方案并给出建议,包括选择具体的药品名称、给药剂量、给药途径、给药间隔、疗程以及用药指导的相关建议,病情复杂者可制定近期计划和长期计划;O(Outcomes,结果):随访了解调整治疗方案或者患者教育的效果(第1轮投票通过:得分均值4.36分、满分率58%)。
2.数据存储:药学门诊出诊记录应留档保存,药学部门需建立专门数据库,便于医务人员对患者进行持续管理,也提供临床实践和科研工作的基础。可用工具包括Excel、WPS、Access、MySQL、Oracle、MongoDB和SQLServer等[34]。
五、质量控制与持续改进
质量控制与持续改进包括:(1)出诊医师、药师应为患者提供高质量的医学、药学专业服务,并对服务质量负责。(2)出诊医师、药师应积极参与学术交流活动,加强专业能力和技术水平,积极开展相关科研工作,探索适宜的工作模式,拓宽服务范围,更新知识结构,持续推进药学门诊可持续发展。(3)药学部门应当建立疑难病例讨论制度,对复杂用药问题进行讨论并总结记录,保障患者用药安全。(4)药学部门应强化药师培训和继续教育,加强人才梯队建设,建立药师绩效考核方法,探索并建立药学门诊的评估体系,从临床结局、人文结局及经济结局等方面量化分析老年多重用药门诊质量和效果。(5)开展就诊患者满意度调查,对出诊医师、药师的工作进行评估。
执笔组:朱愿超(北京医院 国家老年医学中心)、杜书章(郑州大学第一附属医院)、金鹏飞(北京医院 国家老年医学中心)秘书组:赵飞(北京医院 国家老年医学中心)、赵紫楠(北京医院 国家老年医学中心)、李健春(航天中心医院)、曹炜航(北京医院 北京大学)专家组成员(按姓名拼音排序):陈孟莉(中国人民解放军总医院)、程勇前(中国人民解放军总医院第五医学中心)、董碧蓉(四川大学华西医院)、董得时(大连医科大学附属第一医院)、董梅(哈尔滨医科大学附属肿瘤医院)、董占军(河北省人民医院)、杜广清(首都医科大学附属北京康复医院)、范国荣(上海市第一人民医院)、封卫毅(西安交通大学第一附属医院)、封宇飞(北京大学人民医院)、海鑫(哈尔滨医科大学附属第一医院)、华国栋(北京中医药大学东直门医院)、黄琳(北京大学人民医院)、黄欣(山东第一医科大学第一附属医院)、胡亦新(解放军总医院第二医学中心)、黄振光(广西医科大学第一附属医院)、贾乐川(宁夏医科大学总医院)、菅凌燕(中国医科大学附属盛京医院)、姜德春(首都医科大学附属北京世纪坛医院)、李新刚(首都医科大学附属北京友谊医院)、林芸竹(四川大学华西第二医院)、刘茂柏(福建医科大学附属协和医院)、刘炜(首都医科大学附属北京佑安医院)、牛慧云(国药北方医院)、施红(北京医院 国家老年医学中心)、石立力(哈尔滨医科大学附属第一医院)、史生辉(青海省人民医院)、孙洲亮(厦门大学附属第一医院同安院区)、吴秀萍(哈尔滨医科大学附属第一医院)、魏玉辉(兰州大学第一医院)、谢娟(贵州省人民医院)、熊爱珍(南昌大学第二附属医院)、徐珽(四川大学华西医院)、许东航(浙江大学医学院附属第二医院)、杨宏昕(内蒙古自治区人民医院)、杨建华(新疆医科大学第一附属医院)、杨毅恒(北京大学第三医院)、于普林(北京医院 国家老年医学中心)、于倩(吉林大学中日联谊医院)、张存泰(华中科技大学同济医学院附属同济医院)、张健(上海交通大学医学院附属新华医院)、张峻(昆明医科大学第一附属医院)、张鹏(陕西省人民医院)、张蔷(天津医科大学总医院)、张蓉(陆军军医大学第二附属医院)、张亚同(北京医院 国家老年医学中心)、郑松柏(复旦大学附属华东医院)、吕永宁(华中科技大学同济医学院附属协和医院)、周颖(北京大学第一医院)
来源:中华老年医学杂志审校:北京医院期刊编辑部 潘麒羽主编:北京医院期刊编辑部 高超编辑制作:北京医院期刊编辑部 岑颜获取全文请访问网址:https://www.yiigle.com/index